
特性
-
频率范围
- UHF:470MHz至806MHz (UHFIN)
- 低噪声系数:3.2dB (典型值)
- 宽动态范围:-99dBm至0dBm
- 可选择UHF跟踪滤波器
- 集成VCO和频率合成器
- 低LO相位噪声:10kHz下-87dBc/Hz
- 集成可变带宽的低IF滤波器
- 镜频抑制大于40dB
- +2.4V至+3.47V单电源供电
- 低功耗:+2.5V下80mW (典型值)
- 2线I²C串行接口
- 低功耗关断模式和待机模式
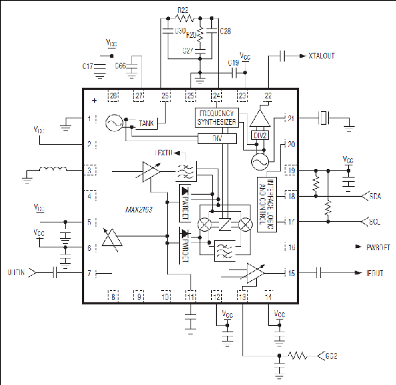
MAX2163低IF调谐器IC设计用于ISDB-T 1段应用。MAX2163利用宽带I/Q下变频器直接将UHF波段的信号转换到低IF。其工作频率范围可扩展到470MHz至806MHz UHF波段。
MAX2163内部包括:LNA、RF可变增益放大器、I和Q下变频混频器、基带可变增益放大器以及低IF滤波器。MAX2163的可变增益放大器能够提供大于100dB的增益控制范围。
MAX2163还包括完备的单芯片VCO和频率合成器,带有片上晶体振荡器和输出缓冲器。该款器件能够配合32MHz至36MHz晶体工作。
MAX2163具有2线I²C兼容串口。器件提供低功耗待机模式,该模式下关断整个信号通道,而串口和寄存器电路仍保持有效。此外,可通过一个外部引脚控制器件完全关断。
MAX2163工作于-40°至+85°C扩展级温度范围,采用带有裸焊盘(EP)的5mm x 5mm x 0.8mm、28引脚薄型QFN无铅塑料封装。
应用
- 汽车
- 蜂窝电话移动TV
- 游戏控制台
- 家庭音频设备
- 个人数字助理(PDA)
- 便携式音频设备
- 便携式TV装置
数据手册 1
评估套件 1
MAX2163EVKIT
MAX2163评估板