
特性
- 低至V CC - 5.5V的负信号无失真通过
- 用于耳机或静音检测的比较器(MAX4763/MAX4765)
- 内置并联电阻降低嘀哒声(MAX4764/MAX4764A/MAX4765)
-
低导通电阻(R
ON
)
- +2.7V电源下0.6Ω
- 0.25Ω导通电阻平坦度
- 0.05Ω导通电阻匹配
- +1.8V至+5.5V电源电压
- -70dB串扰(100kHz)
- -65dB断开隔离度(100kHz)
- 0.01%的总谐波失真
- 采用µMAX、TDFN、薄型QFN或UCSP封装
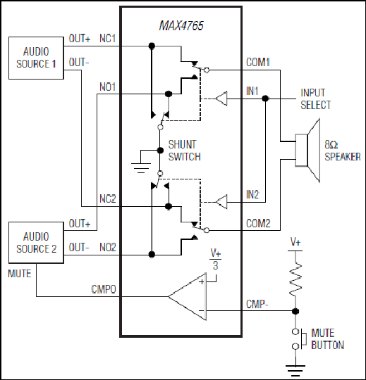
MAX4762–MAX4765/MAX4764A/MAX4765双路SPDT (单刀/单掷)开关具有负信号能力,允许低于地电位的信号通过,且无失真。这些模拟开关工作在+1.8V至+5.5V单电源下,具有0.6Ω的低导通电阻,使它们尤其适合于切换音频信号应用。
MAX4763/MAX4765包括一个比较器,用于耳机检测,或静音/传送按键功能。MAX4764/MAX4764A/MAX4765内置并联开关,以自动对任何NO及NC接点上的电容放电。这样降低了在预充电点间转换音频信号时的嘀哒声。
这些SPDT开关采用节省空间的µMAX®、TDFN、薄型QFN或UCSP™封装,工作在-40°C至+85°C的扩展级温度范围内。
应用
- 蜂窝电话
- MP3播放器
- 笔记本电脑
- PDA及其它手持设备
数据手册 2
可靠性数据 1
ADI 始终高度重视提供符合最高质量和可靠性水平的产品。我们通过将质量和可靠性检查纳入产品和工艺设计的各个范围以及制造过程来实现这一目标。出货产品的“零缺陷”始终是我们的目标。查看我们的 质量和可靠性计划和认证 以了解更多信息。
产品型号 | 引脚/封装图-中文版 | 文档 | CAD 符号,脚注和 3D模型 |
---|---|---|---|
MAX4762EBC+ |
12-WLCSP-N/A
![]() |
|
|
MAX4762EBC+T |
12-WLCSP-N/A
![]() |
|
|
MAX4762ETB+ |
Thin Dual Flatpack No Leads, Exposed Pad
![]() |
|
|
MAX4762ETB+T |
Thin Dual Flatpack No Leads, Exposed Pad
![]() |
|
|
MAX4762EUB+ |
10-MINI_SO-N/A
![]() |
|
|
MAX4762EUB+T |
10-MINI_SO-N/A
![]() |
|
根据型号筛选
重置过滤器
产品型号
产品生命周期
PCN
1月 9, 2015
- 1481
WAFER FAB
MAX4762EBC+
量产
MAX4762EBC+T
量产
MAX4762ETB+
量产
MAX4762ETB+T
量产
MAX4762EUB+
量产
MAX4762EUB+T
量产
7月 19, 2016
- 1594_AMENDED
ASSEMBLY
MAX4762EBC+T
量产
12月 8, 2015
- 1594_PRE-PCN
WAFER FAB
MAX4762EBC+T
量产
6月 20, 2016
- 1612
ASSEMBLY
MAX4762ETB+
量产
MAX4762ETB+T
量产
9月 19, 2018
- 1753N
ASSEMBLY
MAX4762EUB+
量产
MAX4762EUB+T
量产
根据型号筛选
重置过滤器
产品型号
产品生命周期
PCN
1月 9, 2015
- 1481
WAFER FAB
MAX4762EBC+
量产
MAX4762EBC+T
量产
MAX4762ETB+
量产
MAX4762ETB+T
量产
MAX4762EUB+
量产
MAX4762EUB+T
量产
7月 19, 2016
- 1594_AMENDED
ASSEMBLY
12月 8, 2015
- 1594_PRE-PCN
WAFER FAB
6月 20, 2016
- 1612
ASSEMBLY
9月 19, 2018
- 1753N
ASSEMBLY