在当今高度数字化和互联互通的世界中,电源的可靠性和稳定性变得愈发重要。无论是工业和通信领域,还是日常生活中的智能设备、电子产品和自动化系统,高质量的电源供应对于系统的正常运行至关重要。为了满足多样化的能源需求和确保系统的稳定性,多路输出电源作为一种不可或缺的技术应运而生。
多路输出电源是一种能够同时提供多个独立输出的电源解决方案。其中,恒流(CC)输出和恒压(CV)输出是2种重要的形式。恒流输出保证在负载变化时输出电流保持恒定,而恒压输出则确保在负载变化时输出电压保持恒定。这种综合的输出能力使得多路输出电源在各个应用场景中发挥着至关重要的作用。
恒流输出使多路输出电源能够适应对稳定电流要求较高的应用。在一些特定的设备和系统中,如LED照明、激光器和电池充电设备,恒定的电流对于保证设备的正常运行和寿命的延长至关重要。恒压输出使多路输出电源能够应对稳定电压要求较高的应用。在数字电路、通信设备和精密测量仪器等应用中,稳定的电压输出对于保证信号完整性和数据准确性至关重要。
本文从2个具体案例出发,包括液晶电视供电、LED照明,分析基于InnoMux™-2的电源设计特点和优势。
当前市场上常见的电视使用的是液晶屏幕,由于液晶本身不发光,需要光源提供背光。液晶电视的光源目前常用的是LED光源。一个包含LED供电的液晶电视供电电路如下图所示(该设计来自[1])。

这是一个典型的LED液晶电视驱动电源的架构,包括从电网输入到最终为LED背光和液晶电视主板提供所需电能的所有步骤。
各部分的主要功能如下:
1、交流输入:通常来自AC电源插座,用于接收来自电网的交流电。
2、EMI:EMI(电磁干扰)滤波器用于减少电源线中的高频噪声,防止这些噪声干扰其他电子设备,并满足EMC(电磁兼容性)标准。
3、整流滤波电路:整流滤波的作用是将输入的交流电转换为直流电。通常使用桥式整流器和电解电容来完成这一过程。
4、功率因数校正(PFC)电路:功率因数校正电路用于提高电源的功率因数,减少无功功率,提高电能的利用效率。
5、高频变换器:这是电源的核心部分,是一个DC/DC反激变压器,输入是385V,输出包括2路,1路是恒压输出,另1路是恒流输出。
(1)12V输出电路:12V恒压输出用于电视机主电路板的供电。
(2)700mA输出电路:700mA恒流输出用于LED输入电流,LED背光的供电电压不定,但需要电流恒定,以保证发光稳定。
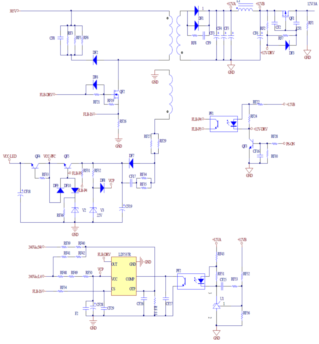
我们重点关注这2路输出的原理图,主板驱动电路的原理图如下所示,其核心是LD7537R控制器。

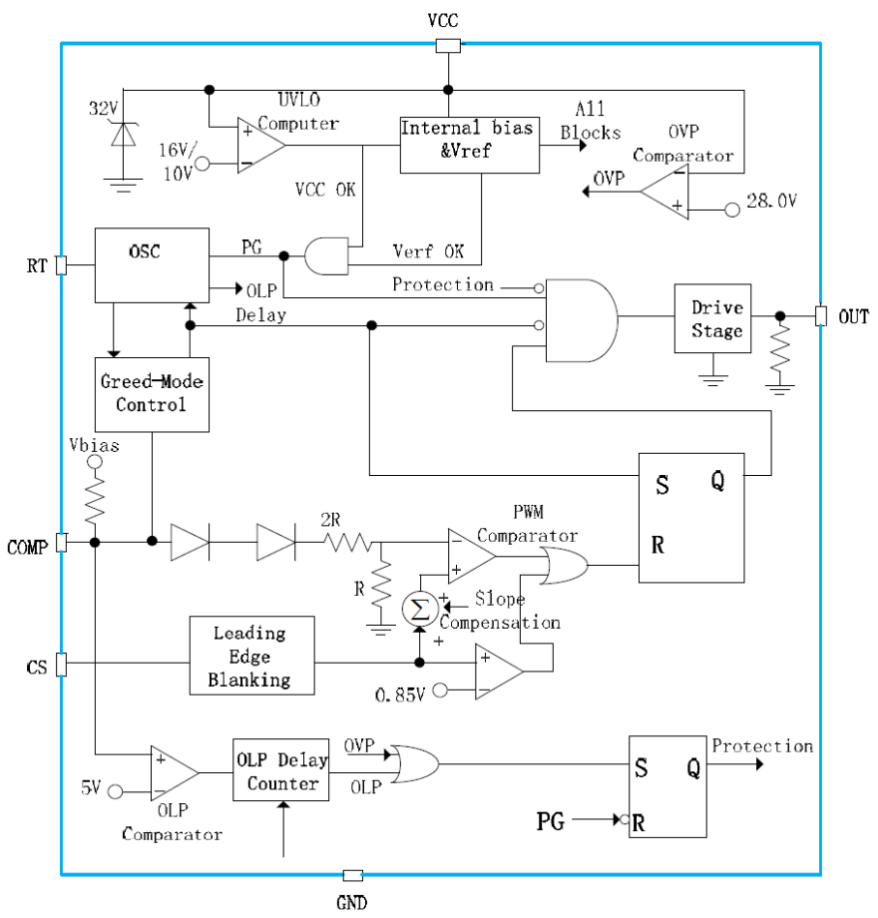
LED驱动电路使用LD7531芯片实现,其内部结构如下图所示。

完整的电源方案还包括大量细节电路,主要由分立元件构成,测试板的实物图如下图所示。

可以看到由于用了较多的芯片和分立元件,整版面积较大,调试比较复杂。
我们重点关注该设计的效率,满载的效率测试如下表所示。
室温19摄氏度时,主要器件的最高温度超过80摄氏度。

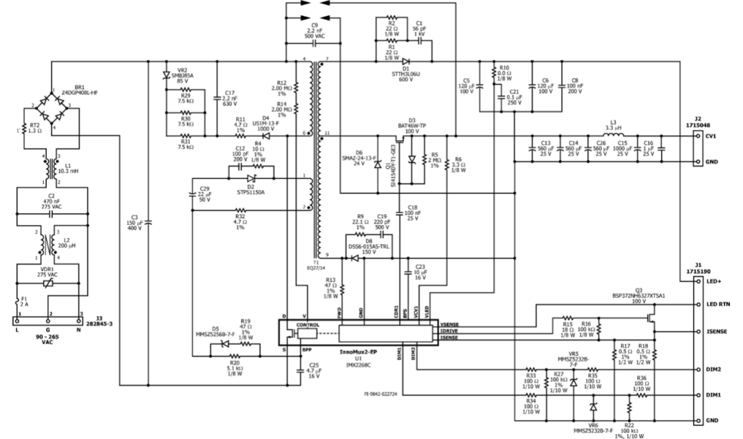
我们再来分析基于InnoMux™-2的液晶电视电源。该设计同样具备1路恒压输出和1路恒流输出(该方案来自PI Design Example Report 714)[2]。其原理图如下图所示。

我们可以发现,该电路图相比使用多个芯片的方案简化了不少,主芯片仅使用了一颗InnoMux2-EP。该设计包含了完整的电路,输入是90-265V的交流电,输出包含1路12V的恒压输出,1路380mA的LED恒流输出。
测试板的实物图如下图所示。

我们仍然重点关注该设计的效率,满载的效率测试如下图所示。

各输入电压情况下,不同负载下的效率如下图所示。

可以看到InnoMux™-2具有较高的效率。其平均效率在85%左右,最低效率84.1%,最高效率86.2%,230V输入时,效率为86.2%。在低负载时,效率也不低于80%。
室温23摄氏度时,主芯片的温度为71摄氏度,温升约50摄氏度。



经过对比,我们发现InnoMux™-2设计包含1路恒压和1路恒流输出的液晶电视电源具有明显的优势。相比传统的方案,具有电路结构简单,功能完善,效率高,发热低的优点。
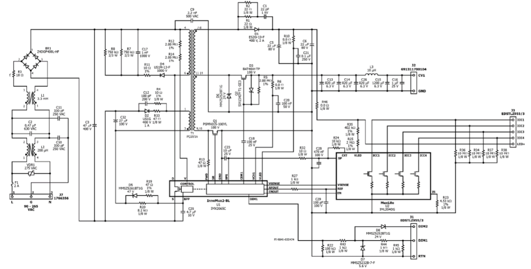
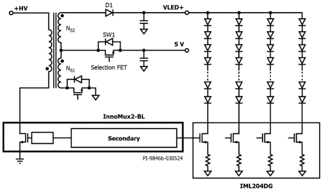
InnoMux™-2也可以用于多路恒流输出的场合,用于驱动大量LED,典型的应用场景是显示器。使用InnoMux™-2实现4组恒流输出,并带有1组恒压输出的案例如下图所示(该方案来自PI Design Example Report 715)[3]。

简化的原理图如下图所示。

其核心芯片是InnoMux2-BL,该芯片集成度很高,因此外围电路非常简单。测试板的实物图如下图所示。

当然,我们也可以尝试用独立的模拟和数字芯片去实现功率动态分配的电源。一个3路输出的恒流源设计如下图所示(该设计来自[4])。

该电路有3路电流输出,额定电流分别是0.35A、0.7A和1.05A,交叉调整率和负载调整率都不高于2%,电源效率不低于85%。
该电路的实物图如下图所示。

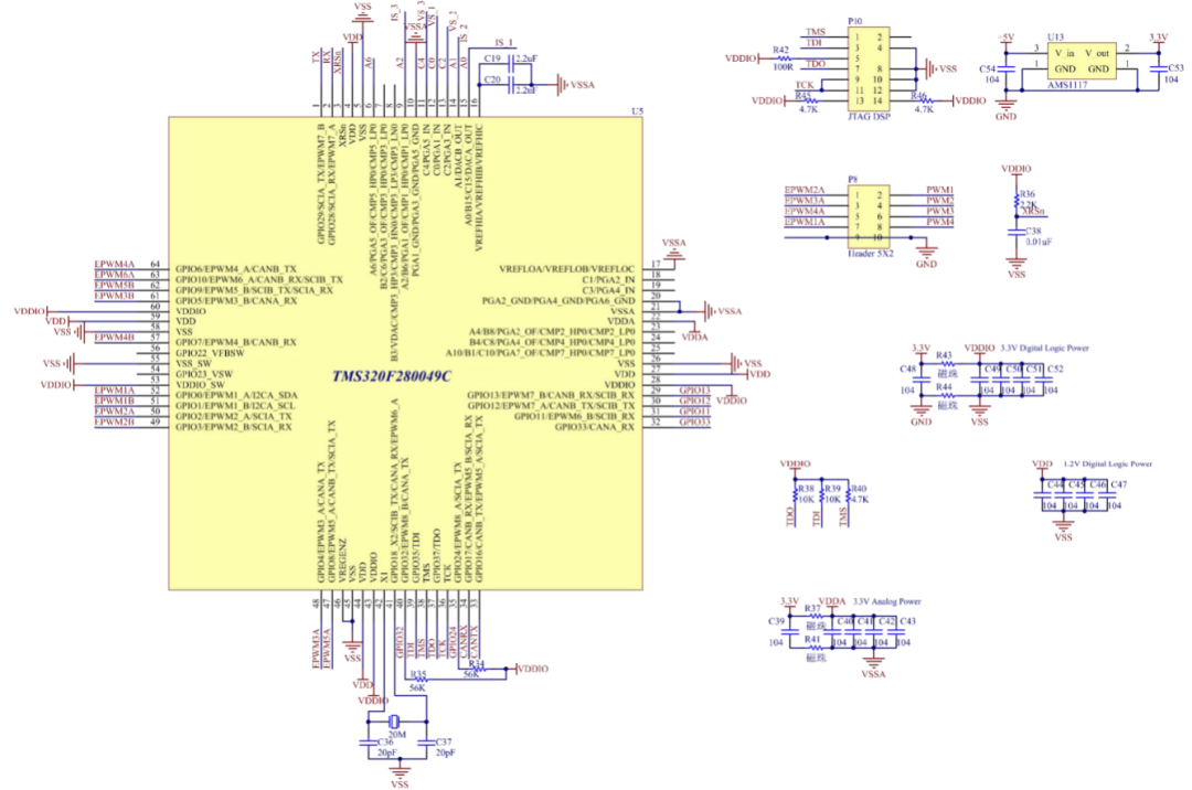
该电路设计需要采样4路电压信号和3路电流信号,并输出4路PWM信号控制开关。为了能实现实时的系统控制,该电路引入了一颗数字信号处理芯片TMS320F280049C。其数字电路部分原理图如下图所示:

系统主函数的软件流程图如下图所示。

该程序的调试比较困难,由于分立元件较多,系统误差来源也较多,影响了电流输出的精度和电源稳定性。好在数字信号处理器的程序反复调整较为容易,在系统软件流程图中,det就是系统的矫正因子,其值为0.001。该方案的设计者还指出,该方案虽然各项指标都较优,但在量产时仍需重点考虑PCB布局布线问题,解决电磁干扰问题,引脚排布问题。需要采用其他方式降低电流纹波。此外,可以用FPGA来代替数字信号处理器,以增加系统的控制灵活性。
可见,使用独立的模拟和数字器件来实现多路输出反激式电源的功率动态分配思路虽然是公开且明确的,但实际应用时,还是存在大量的工程问题难以解决,成本也不好控制。作为原理分析和测试,我们可以做出少量样机。但是量产时,使用InnoMux™-2的电路方案更加可靠、好调试、且具有明显的成本优势。
本文通过2个案例分析展示了InnoMux™-2多路高精度输出反激电源在液晶电视供电和LED照明中的应用优势,通过与传统电路方案的对比,可以发现InnoMux™-2方案具有高效率、低发热、简化电路设计、易于调试的特点。InnoMux™-2为现代电子设备提供了一种高效、稳定且成本效益高的电源解决方案,有望在未来的电源设计应用中发挥更加重要的作用。
相关阅读:无DC-DC变换实现多路高精度输出反激电源的诀窍