MAX9724C数据手册和产品信息

发布时间: 2024-11-11 09:18:56
来源: analog.com
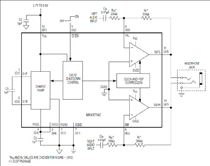
MAX9724C、MAX9724D:功能框图/典型工作电路
.
特性
  • 较高的RF噪声抑制(高达67dB,远远优于典型放大器)
  • 无需大容量隔直电容
  • 低功耗关断模式:< 0.1µA
  • 可调增益(MAX9724C)或-1.5V/V固定增益(MAX9724D)
  • 0.02%的THD+N
  • 高PSRR (1kHz时80dB),无需LDO
  • 内部集成有咔嗒-噼噗声抑制电路
  • 采用2.5V至5.5V单电源供电
  • 低静态电流(3.5mA)
  • 提供节省空间的封装
    • 12焊球UCSP封装(1.5mm 2mm)
    • 12引脚薄型QFN封装(3mm x 3mm x 0.8mm)
.

MAX9724C/MAX9724D立体声耳机放大器是专为电路板空间受限的便携式设备设计。这些器件采用独特的DirectDrive®架构,可在单电源供电时产生以地为参考的输出,无需大容量隔直电容,节省了成本,缩小了电路板空间,并降低了元件高度。MAX9724可以抑制由输入和电源走线的天线效应引入的RF辐射,避免放大器对耦合进来的噪声进行解调。MAX9724C提供外部可调增益,而MAX9724D则具有-1.5V/V的内部预置增益。MAX9724C/MAX9724D每通道可向32Ω负载提供60mW功率,THD+N仅为0.02%。1kHz时高达80dB的电源抑制比(PSRR)使该系列器件允许由大噪声的数字电源供电,无需额外的线性稳压器。完备的咔嗒和噼噗声抑制电路消除了启动和关断时的咔嗒声与噼噗声。

MAX9724C/MAX9724D采用2.7V至5.5V单电源供电,仅消耗3.5mA的电源电流,并具有短路保护和热过载保护功能。额定工作在-40°C至+85°C的宽温度范围内。该系列器件提供小巧的12焊球USCP™ (1.5mm x 2mm)封装和12引脚薄型QFN (3mm x 3mm x 0.8mm)封装。

应用

  • 蜂窝电话
  • DVD播放器
  • 手持式游戏控制台
  • MP3播放器
  • 笔记本PC
  • PDA
  • 智能电话
. .

ADI 始终高度重视提供符合最高质量和可靠性水平的产品。我们通过将质量和可靠性检查纳入产品和工艺设计的各个范围以及制造过程来实现这一目标。出货产品的“零缺陷”始终是我们的目标。查看我们的 质量和可靠性计划和认证 以了解更多信息。

产品型号 引脚/封装图-中文版 文档 CAD 符号,脚注和 3D模型
MAX9724CETC+ 12-LFCSP-3X3X0.75 external-link
  • HTML
  • Material Declaration external-link
  • HTML
  • Reliablity Data external-link
MAX9724CETC+T 12-LFCSP-3X3X0.75 external-link
  • HTML
  • Material Declaration external-link
  • HTML
  • Reliablity Data external-link
文章来源于: analog.com 原文链接

本站所有转载文章系出于传递更多信息之目的,且明确注明来源,不希望被转载的媒体或个人可与我们联系,我们将立即进行删除处理。