
特性
- 工作电压范围3V至14V
- 1%精度的10位ADC监测12/8个输入
- 通过一个过压值/一个欠压值/一个可选限定值监测12/8个输入
- 非易失性的故障事件记录器
- 上电和掉电排序功能
- 12/8个排序/电源就绪指示输出
- 多达四路的闭环跟踪
- 两个可编程的故障输出和一个复位输出
-
六个通用输入/输出可配置为:
- 专用的故障输出
- 看门狗定时器功能
- 手动复位
- I²C/SMBus兼容和JTAG接口
- 通过EEPROM可配置延时和门限
- 100字节的内部用户EEPROM
- 56引脚(8mm x 8mm) TQFN封装
- -40°C至+85°C工作温度范围
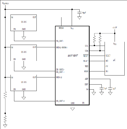
MAX16047/MAX16049 EEPROM可配置系统管理器对多个系统电压进行监测、排序、跟踪。MAX16047可以同时管理最多12个系统电压,MAX16049可以管理最多8个电源电压。该系列器件都集成有一个用来监控电源电压的模数转换器(ADC)和用来排序和追踪电源(在上电和掉电时)的可配置输出。非易失的EEPROM寄存器可配置用于记录电压的上限和下限,设置定时和排序需求以及存储故障回读时所需的关键故障信息。
内部一个1%精度的10位ADC对每一个输入进行测量,并将结果与一个高电平、一个低电平和一个可选的高电压或低电压门限进行比较。当检测的电压超出设定的限定值时会输出一个故障信号。器件提供三个独立的故障输出信号,可配置用于出发各种故障状态。
集成的排序器和跟踪器确保在上电和掉电时精确控制最多12个(MAX16047)或者8个(MAX16049)电源输入。四个通道(EN_OUT1–EN_OUT4)通过外部串接的MOSFET支持闭环跟踪。六个输出(EN_OUT1–EN_OUT6)可配置电荷泵输出直接驱动MOSFET,没有闭环跟踪能力。
MAX16047/MAX16049有六个可编程的通用输入/输出引脚(GPIO)。通过EEPROM配置后GPIO可以做为专用的故障输出、看门狗的输入或输出(WDI/WDO)或手动复位(/MR)。
在系统出现重要故障情况时,MAX16047/MAX16049提供两种记录信息的故障管理方法。故障日志将故障记录到内部EEPROM中,为了防止误擦除,还会设定锁定位来保护存储的故障数据。
MAX16047/MAX16049采用I²C/SMBus™兼容或JTAG串行接口进行配置。它们采用56引脚的8mm x 8mm TQFN封装,规定工作在-40°C至+85°C的温度范围内。
应用
- 网络/电信
- 服务器
- 存储系统
- 工作站
数据手册 2
应用笔记 1
部分模型 | 产品周期 | 描述 | ||
---|---|---|---|---|
数字时序控制器 1 |
||||
量产 |
12/8通道EEPROM可编程系统管理器,提供非易失故障寄存器 |