MAX5975A数据手册和产品信息

发布时间: 2024-11-11 09:19:41
来源: analog.com
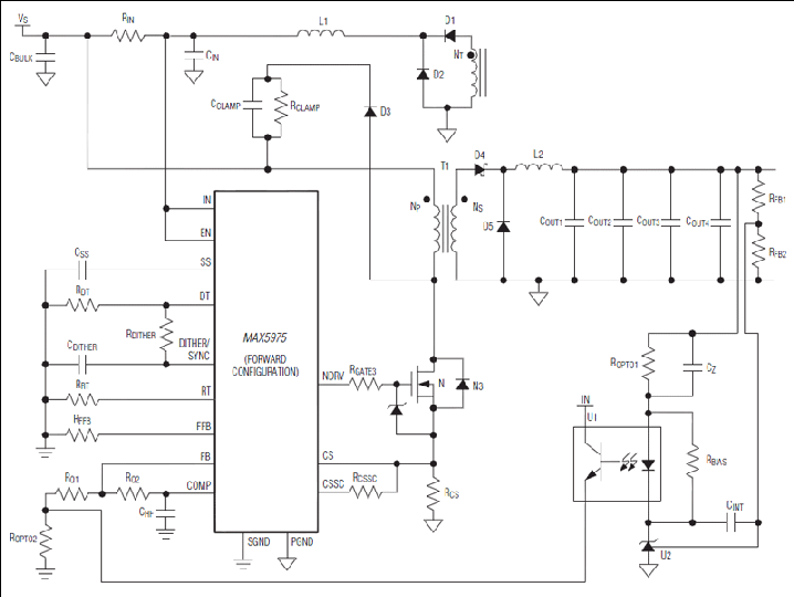
MAX5975A、MAX5975B:典型应用电路
.
特性
  • 峰值电流控制模式,正激/反激PWM控制器
  • 内置1%误差放大器
  • 100kHz至600kHz、±8%可编程开关频率
  • 开关频率可同步至高达1.2MHz
  • 可设置频率加抖,工作在低EMI扩频模式
  • PWM软启动,电流斜率补偿
  • 可设置前馈最大占空比箝位,最大限制为80%
  • 频率折返,支持轻载下的高效工作
  • 内部提供较大滞回的自举UVLO
  • 100µA (典型值)启动电源电流
  • 快速逐周期峰值限流,35ns典型传输延迟
  • 115ns电流检测内置前沿屏蔽
  • “打嗝”式输出短路保护
  • 3mm x 3mm、16引脚TQFN无铅封装
.

MAX5975_电流模式PWM控制器包含了设计以太网供电(PoE) IEEE® 802.3af/at用电设备中具有较宽输入电压范围的正激和反激电源所需的全部控制电路。MAX5975A非常适合通用输入(85V交流至265V交流整流输出)或通信(-36V直流至-72V直流)电源。MAX5975B适用于低压供电(12V至24V)电源,例如墙上适配器。

器件支持隔离和非隔离设计。由于器件具有带1%精确基准的内部误差放大器,可用于非隔离电源,无需外部并联型基准源。

通过使能输入(EN)关断器件,可编程软启动避免了输出电压过冲。MAX5975A具有内部自举UVLO,提供较大滞回,启动电压为20V,而MAX5975B启动电压为10V。

IC的开关频率可通过外部电阻设置,频率范围为100kHz至600kHz。对于EMI敏感设计,可设置频率加抖,工作在低EMI扩频模式。占空比亦可设置,占空比最大限制为80%。这些器件采用16引脚TQFN封装,工作在-40°C至+85°C温度范围。

应用

  • 反激/正激型DC-DC转换器
  • IP电话
  • PoE IEEE 802.3af/at用电设备
  • PoE/MDI供电器件
  • 安全监控摄像机
  • 无线接入点
. .
部分模型 产品周期 描述

产品 2

不推荐用于新设计

电流模式PWM控制器,集成了启动电路,用于隔离型电源

不推荐用于新设计

高压PWM电源控制器

反激、正向和隔离式控制器 4

量产

电流模式PWM控制器,用于隔离型电源

量产

电流模式PWM控制器,用于隔离型电源

量产

高性能、单端、电流模式PWM控制器

量产

高性能、单端、电流模式PWM控制器

文章来源于: analog.com 原文链接

本站所有转载文章系出于传递更多信息之目的,且明确注明来源,不希望被转载的媒体或个人可与我们联系,我们将立即进行删除处理。