ADN2880数据手册和产品信息

发布时间: 2024-11-11 09:20:19
来源: analog.com
ADN2880-fbl
49845185187726ADN2880-PCL
.
特性
  • 技术:高性能SiGe
  • 带宽:2.1 GHz(最小值)
  • 输入噪声电流密度:8 pA/√Hz 光灵敏度:-24 dBm
  • 差分跨阻抗:5000 V/A
  • 功耗:75 mW
  • 差分输出:250 mV峰峰值
  • 输入电流过载:+3.25 mA峰峰值
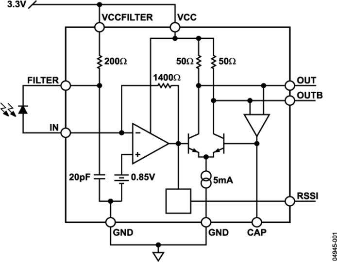
  • 片内PD滤波器:RF = 200 Ω,CF = 20 pF
  • 输出电阻:每端50 Ω
  • 裸片尺寸:0.7 mm x 1.2 mm
.
ADN2880是一款紧凑的高性能SiGe跨导放大器(TIA),采用3.3 V电源供电,针对数据速率最高达3.2 Gbps的小尺寸城域网和以太网PIN/APD-TIA模块进行了优化。它是一款单芯片解决方案,用于以差分输出电压检测光电二极管电流。

折合到输入端的噪声电流低至400 nA,支持-24 dBm灵敏度。最小带宽为2.1 GHz,支持最高2.7 Gbps的数据速率。消光比为10 dB时,标称工作功率为+3.25 dBm。

为便于装配在TO-CAN等小尺寸封装中,ADN2880片内集成了光电二极管滤波器网络,并具有20 kHz的低截止频率,无需任何外部元件。

ADN2880采用3.3 V电源供电,提供裸片形式,芯片面积小于1 mm 2 .

应用

  • PIN/APD-TIA 光接收子模块
  • 最高达3.2 Gbps的LX4/GbE/FC光接收器、收发器和应答器
  • . . .

    ADI 始终高度重视提供符合最高质量和可靠性水平的产品。我们通过将质量和可靠性检查纳入产品和工艺设计的各个范围以及制造过程来实现这一目标。出货产品的“零缺陷”始终是我们的目标。查看我们的 质量和可靠性计划和认证 以了解更多信息。

    产品型号 引脚/封装图-中文版 文档 CAD 符号,脚注和 3D模型
    ADN2880ACHIPS None Available
    • HTML
    • Material Declaration external-link
    • HTML
    • Reliablity Data external-link
    .

    根据型号筛选

    reset

    重置过滤器

    产品型号

    产品生命周期

    PCN

    9月 9, 2009

    - 07_0083

    Polyimide Change

    4月 28, 2023

    - 23_0041

    Obsolescence of ADN2880ACHIPS

    ADN2880ACHIPS

    最后购买期限

    根据型号筛选

    reset

    重置过滤器

    产品型号

    产品生命周期

    PCN

    9月 9, 2009

    - 07_0083

    arrow down
    4月 28, 2023

    - 23_0041

    arrow down

    Obsolescence of ADN2880ACHIPS

    ADN2880ACHIPS

    最后购买期限

    文章来源于: analog.com 原文链接

    本站所有转载文章系出于传递更多信息之目的,且明确注明来源,不希望被转载的媒体或个人可与我们联系,我们将立即进行删除处理。