
特性
- 1.8V至5.5V IN电压范围
- 1.8V至4.0V V DD 输入电压范围
-
1.2MHz电流模式升压调节器
- 快速瞬态响应
- 内置20V、1.9A、150mΩ MOSFET
-
高速(20MHz)运算放大器
- ±150mA输出电流
-
具有扫描逻辑电路的高压驱动器
- +45V至-25V输出
- 65V (最大值)摆幅
- 共用输出充电电荷
-
可编程VCOM校准器
- 7位可调节吸电流输出
- I²C接口
- EEPROM配置存储器
- 热过载保护
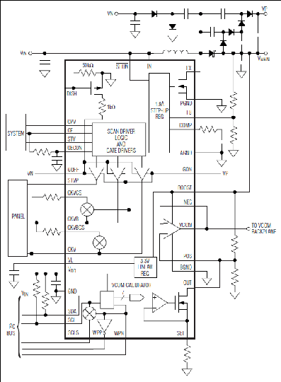
MAX8798包含一路高性能升压稳压器、一路高速运算放大器、一个具有非易失存储器和I²C接口的数字可调VCOM校准器以及一路高压电平转换扫描驱动器。该器件经过优化,可用于薄膜晶体管(TFT)液晶显示器(LCD)。
升压型DC-DC转换器为面板源极驱动IC提供稳定的电源电压。高开关频率允许使用超小型电感和陶瓷电容。对于源极驱动器的典型脉冲负载,电流模式控制结构能够提供快瞬态响应。该升压转换器具有软启动和电流限制功能。
大电流运算放大器设计用于驱动LCD背板(VCOM),放大器可提供较高的输出电流(±150mA)、高压摆率(45V/µs)、宽带(20MHz)以及满摆幅输入、输出特性。
可编程VCOM校准器在外部连接至VCOM放大器的电阻分压器,可编程吸电流用于调整VCOM的输出电平,由内部7位数/模转换器(DAC)控制吸电流。DAC与BOOST成比例变化,保证在任何工作条件下的单调性。校准器IC带有EEPROM,用于保存所要求的VCOM电平。LCD板与编程电路之间的2线I²C接口可使面板的连接引脚最少,有助于简化生产流程。
高压、电平转换扫描驱动器用于驱动TFT面板的栅极。三路输出具有介于+45 (最大值)和-25V (最小值)之间的65V (最大值)摆幅,可以快速驱动电容负载。为降低功耗,两个互补输出在状态发生变化时能够共用充电电荷。
MAX8798提供36引脚、薄型QFN封装,最大高度0.8mm,非常适合超薄LCD面板。
应用
- LCD监视器面板表
- 笔记本电脑显示器