MAX4337数据手册和产品信息

发布时间: 2024-11-11 09:18:30
来源: analog.com
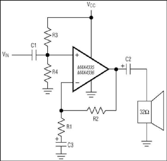
MAX4335、MAX4336、MAX4337、MAX4338:典型工作电路
.
特性
  • 输出驱动能力:50mA
  • 0.003% THD (20kHz,10kΩ负载)
  • 满摆幅输入输出
  • 2.7V至5.5V单电源工作
  • 增益带宽积:5MHz
  • 大信号电压增益:95dB
  • 电源抑制比:90dB
  • 输入过驱动时输出不反相
  • 超低功耗的关断/静音模式
    • 电源电流降至0.04µA
    • 输出置于高阻态
  • 热过载保护
.

运放MAX4335–MAX4338采用体积超小的SC70/SOT23封装,每路却能向32Ω的负载提供40mW的功率输出,这使其极适合用作便携式设备中的单声/立体声耳机驱动器。此组运放具有5MHz增益带宽积,可保证在2.7V至5.5V单电源工作情况下提供50mA输出电流。

MAX4336和MAX4338具有关断/静音功能,可将每路放大器的电源电流降至0.04µA,并使输出呈高阻状态。

MAX4335–MAX4338的电源抑制比(PSRR)达到90dB,在大多数音频系统中可省掉昂贵的预调整器。输入和输出电压范围均可达到电源的满摆幅,实现了最大限度的动态范围。

MAX4335/MAX4336是单运放,提供超小的6引脚SC70封装。双运放MAX4337/MAX4338分别提供8引脚SOT23封装和10引脚µMAX®封装。所有器件的适用温度范围均为-40°C至+85°C。

应用

  • 32Ω耳机驱动器
  • DAC/ADC缓冲器
  • 免提汽车电话
  • 便携式电池供电仪表
  • 变压器/线驱动器
  • 无线PA控制
. .

ADI 始终高度重视提供符合最高质量和可靠性水平的产品。我们通过将质量和可靠性检查纳入产品和工艺设计的各个范围以及制造过程来实现这一目标。出货产品的“零缺陷”始终是我们的目标。查看我们的 质量和可靠性计划和认证 以了解更多信息。

产品型号 引脚/封装图-中文版 文档 CAD 符号,脚注和 3D模型
MAX4337EKA+ 8-SOT_23-N/A external-link
  • HTML
  • Material Declaration external-link
  • HTML
  • Reliablity Data external-link
MAX4337EKA+T 8-SOT_23-N/A external-link
  • HTML
  • Material Declaration external-link
  • HTML
  • Reliablity Data external-link
MAX4337EUA+ Micro-MAX, Thin Shrink Small-Outline external-link
  • HTML
  • Material Declaration external-link
  • HTML
  • Reliablity Data external-link
.

根据型号筛选

reset

重置过滤器

产品型号

产品生命周期

PCN

2月 4, 2015

- 1341_CANCELLATION

ASSEMBLY

MAX4337EKA+

量产

MAX4337EKA+T

量产

根据型号筛选

reset

重置过滤器

产品型号

产品生命周期

PCN

2月 4, 2015

- 1341_CANCELLATION

arrow down

ASSEMBLY

MAX4337EKA+

量产

MAX4337EKA+T

量产

.
部分模型 产品周期 描述

高输出电流运算放大器 (≥ 100mA) 1

量产

高输出驱动、精密的低功耗、单电源、满摆幅输入/输出运算放大器,带有关断

.

评估套件 2

MAX4336EVKIT

MAX4231和MAX4336评估板

MAX4233EVKIT

MAX4338和MAX4233评估板

.
文章来源于: analog.com 原文链接

本站所有转载文章系出于传递更多信息之目的,且明确注明来源,不希望被转载的媒体或个人可与我们联系,我们将立即进行删除处理。