MAX2981数据手册和产品信息

发布时间: 2024-11-11 09:18:19
来源: analog.com
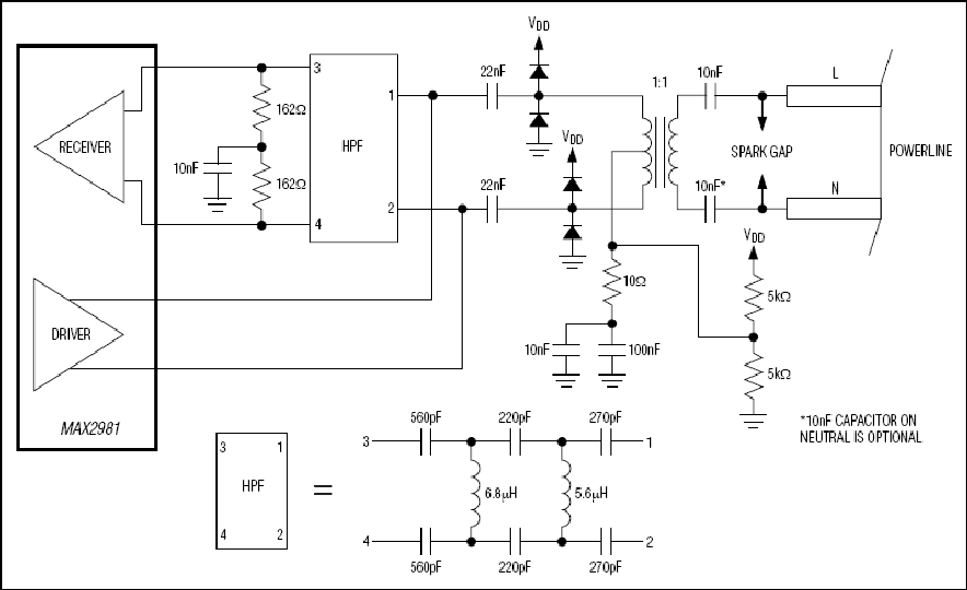
MAX2981:典型工作电路
.
特性
  • 符合HomePlug 1.0标准
  • 完全集成的AFE和线驱动器
  • 完全兼容MAX2982/MAX2986
  • 与MAX2980引脚兼容
  • 可与第三方PHY IC无缝连接
  • 完全集成的10位、50Msps ADC和DAC
  • 56dB自适应增益控制
  • 可驱动低至10Ω的传输线阻抗
  • 线驱动器旁路模式
  • 3.3V时,Rx模式下电流为220mA,Tx模式下为150mA
  • -40°C至+105°C工作温度范围
  • 经过AEC-Q100 F版(汽车)标准认证
  • 64引脚LQFP封装
.

MAX2981电力线通信模拟前端(AFE)和线驱动器IC是技术水平最先进的CMOS器件之一,具有高性能和低成本。高度集成的设计在单个芯片内集成了模数转换器(ADC)、数模转换器(DAC)、自适应增益控制(AGC)、滤波器以及线驱动器。MAX2981大大减少了以前系统设计中所需的元件数量,符合HomePlug® 1.0标准。

该器件采用Maxim的集成PHY/MAC数字基带,提供极具灵活性的高性价比解决方案。MAX2981的先进设计支持无外部控制的工作方式,简化了与多种HomePlug 1.0数字PHY IC的连接。

MAX2981工作在-40°C至+105°C汽车级温度范围,采用64引脚LQFP无铅封装。该器件通过AEC-Q100 F版汽车标准认证。

应用

  • 宽带电力线通信(BPL)
  • 楼宇自动化
  • 能量管理
  • 工业自动化
  • IPTV分配
  • 局域网(LAN)
  • 远距离监控
. .

ADI 始终高度重视提供符合最高质量和可靠性水平的产品。我们通过将质量和可靠性检查纳入产品和工艺设计的各个范围以及制造过程来实现这一目标。出货产品的“零缺陷”始终是我们的目标。查看我们的 质量和可靠性计划和认证 以了解更多信息。

产品型号 引脚/封装图-中文版 文档 CAD 符号,脚注和 3D模型
MAX2981GCB/V+ Low Quad Flatpack external-link
  • HTML
  • Material Declaration external-link
  • HTML
  • Reliablity Data external-link
MAX2981GCB/V+T Low Quad Flatpack external-link
  • HTML
  • Material Declaration external-link
  • HTML
  • Reliablity Data external-link
.

根据型号筛选

reset

重置过滤器

产品型号

产品生命周期

PCN

9月 1, 2021

- 2181

ASSEMBLY

MAX2981GCB/V+

量产

MAX2981GCB/V+T

量产

7月 2, 2015

- 1550

ASSEMBLY

MAX2981GCB/V+

量产

MAX2981GCB/V+T

量产

11月 17, 2014

- 1425B

ASSEMBLY

MAX2981GCB/V+

量产

MAX2981GCB/V+T

量产

根据型号筛选

reset

重置过滤器

产品型号

产品生命周期

PCN

9月 1, 2021

- 2181

arrow down

ASSEMBLY

MAX2981GCB/V+

量产

MAX2981GCB/V+T

量产

7月 2, 2015

- 1550

arrow down

ASSEMBLY

MAX2981GCB/V+

量产

MAX2981GCB/V+T

量产

11月 17, 2014

- 1425B

arrow down

ASSEMBLY

MAX2981GCB/V+

量产

MAX2981GCB/V+T

量产

.
部分模型 产品周期 描述

电力线通信 1

过期

集成电力线数字收发器

.
文章来源于: analog.com 原文链接

本站所有转载文章系出于传递更多信息之目的,且明确注明来源,不希望被转载的媒体或个人可与我们联系,我们将立即进行删除处理。